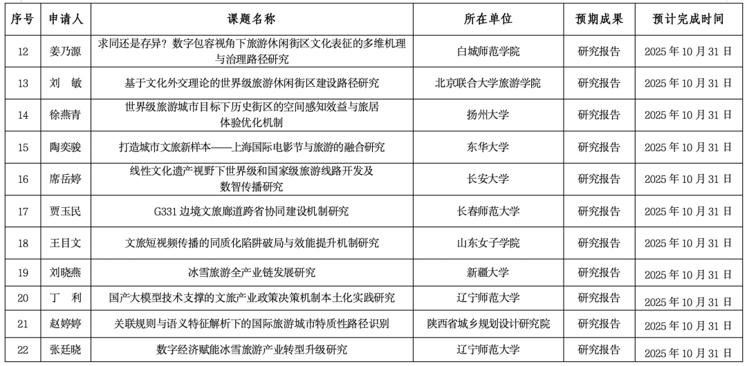
4月20日至22日,2025中国旅游科学年会在京召开。会议公布了2025年文化和旅游宏观决策课题立项名单。经资格审查、通讯评审、会议评审等程序,共有30项课题立项,其中重点课题8项,一般课题22项。具体名单如下。
版权所有:凯发k8官网(文化和旅游部数据中心)
ICP备案: 京ICP备2021001490号-1